日期:2026-03-26 13:16:45


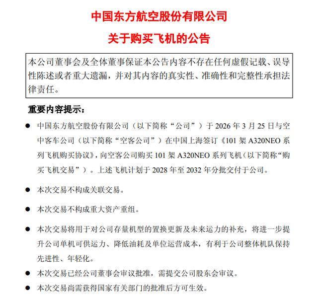
3月25日,中国东航(600115.SH)公告称,公司于2026年3月25日与空中客车公司签订协议,购买101架A320NEO系列飞机,目录价格合计约158.02亿美元(折合人民币约1088.93亿元)。该批飞机计划于2028至2032年分批交付,其中,2028 年计划交付 9 架,2029 年计划交付19 架,2030 年计划交付30 架,2031 年计划交付 27 架,2032 年计划交付 16 架。
公司表示,本次购买飞机交易系根据一般商业及行业惯例达成,有利于公司补充窄体机运力、优化机队结构、降低单位成本、优化航线网络、提升旅客乘机体验,交易条款公平合理,符合公司战略和全体股东的利益。另外,公司提到,交易已获董事会批准,尚需股东大会审议及国家有关部门批准。

龙辉配资提示:文章来自网络,不代表本站观点。